关于转发《黑龙江省老旧农业机械报废更新行动方案》的通知
为贯彻落实国务院《推动大规模设备更新和消费品以旧换新行动方案》,加快老旧农业机械报废进程,推进农机装备更新换代,根据农业农村部和财政部联合印发的《关于加大工作力度持续实施好农业机械报废更新补贴政策的通知》要求,制定本方案。
一、总体要求
全面落实省政府印发的《黑龙江省推动大规模设备更新和消费品以旧换新实施方案》工作要求,完整准确全面贯彻新发展理念,落实加快发展新质生产力要求,按照推动高质量发展决策部署,坚持“农民自愿、政策支持、方便高效、安全环保”的原则,通过政策支持进一步加大耗能高、污染重、安全性能低的老旧农机淘汰力度,加快全省先进适用、节能环保、安全可靠农业机械的推广应用,努力优化农机装备结构,推进农业机械化转型升级和农业绿色发展。
二、实施范围和补贴对象
黑龙江省老旧农业机械报废更新行动在全省各县(市、区)范围内实施(北大荒农垦集团单独执行)。申请老旧农业机械报废的补贴对象为从事农业生产的农民和农业生产经营组织,农业生产经营组织包括农村集体经济组织、农民专业合作经济组织、农业企业和其他从事农业生产经营的组织。
三、补贴种类和报废条件
(一)补贴种类
补贴种类为拖拉机、播种机、联合收割机、水稻插秧机、农用北斗辅助驾驶系统、机动喷雾(粉)机、机动脱粒机、饲料(草)粉碎机、铡草机。
(二)报废条件
1.拖拉机和联合收割机应当主要部件齐全(发动机、变速箱、转向器、前后桥、机架/机身),具有铭牌或出厂编号、车架号、发动机号等农业机械身份信息。如铭牌丢失,无车架号、发动机号,由当地农业农村部门统一编码。已注册登记的,机主(指合法拥有机具的从事农业生产的农民和农业生产经营组织,以下统称“机主”)需要提供我省拖拉机和联合收割机行政许可机构核发的牌证;未注册登记的,应来源合法,机主就来源、归属等作出书面承诺。严重残缺、改装拼装、来历不明的农业机械,不予受理。
2.报废农业机械的使用年限等技术条件参照《农业机械报废年限表》(附件6)。
3.对未达报废年限但安全隐患大、故障发生率高、损毁严重、维修成本高的农业机械,经机主书面申请可提前办理报废(见附件5),并申请报废补贴。
4.个人年度内享受报废补贴的农业机械数量不多于2台,农业生产经营组织年度内享受报废补贴的农业机械数量不多于5台。
四、资金安排和补贴标准
农机报废更新补贴由报废部分补贴与更新部分补贴两部分构成。黑龙江省老旧农业机械报废补贴资金,从各县(市、区)农机购置与应用补贴资金中统筹安排,按照国家下达我省的老旧农业机械报废补贴资金额度,采取因素法明确各县(市、区)资金额度。各县(市、区)可优先使用老旧农业机械报废补贴资金额度,如资金不足可统筹使用农机购置与应用补贴资金,报废补贴资金总额不超过下达农机购置与应用补贴资金总额10%。选择确定5个县(市、区)作为试点,加快报废更新工作进度,试点县份报废补贴资金总额不超过下达农机购置与应用补贴资金总额 20%。在此基础上,各县(市、区)需要调整报废补贴资金额度的需农财两部门逐级申请,在年度农机购置与应用补贴资金没有缺口的情况下可以调整。
老旧农业机械报废补贴实行定额补贴,按照《黑龙江省农业机械报废补贴额一览表》(见附件2)执行,其中农用北斗辅助驾驶系统报废补贴申领要以购置新设备为前提。更新部分补贴标准按农机购置与应用补贴政策相关规定执行。
五、回收企业的确定
(一)报废农机回收拆解企业(以下简称“回收企业”)包括:具备资质的报废机动车回收拆解企业、依法具有环保资质并具有农业机械回收拆解经营能力的维修企业和符合条件的再生资源回收利用企业等。回收企业应当符合《农业机械安全监督管理条例》等有关要求,遵守国家有关消防、安全、环保的规定,按照《报废农业机械回收拆解技术规范》开展报废农业机械回收拆解工作。
对于农用北斗辅助驾驶系统,按照农财两部文件要求,需对回收企业资格进行单独审查,确定回收企业。
(二)鼓励回收企业与农业机械维修企业、农机合作社合作开展报废农业机械代存工作,鼓励回收企业上门回收、办理业务。
(三)拟从事报废老旧农业机械回收拆解的回收企业向当地县(市、区)农业农村部门提出申请,县(市、区)农业农村部门确定后,由市(地)农业农村部门统一报省农业农村厅备案省农业农村厅向社会公布。没有符合条件回收企业的县(市、区)可与相邻县(市、区)协商或经市(地)农业农村部门协调确定回收企业。
(四)回收企业要结合申请报废农业机械实际情况和市场行情,与农户进行协商,按照公平交易原则,形成合理的农机残值价格。县级农业农村部门要加强对回收企业工作的指导,确保农机残值价格保持在合理区间。
六、操作程序
(一)申请报废
机主将身份证件复印件,人机合影照片,申报资料,包括《农业机械报废确认表》(附件 3,以下简称《确认表》)、《报废农业机械来源归属承诺书》(附件4)等,报送到当地农业农村部门申请报废(可由村级代办),农业农村部门登记机主及拟报废的农业机械信息,建立台账(见附件7)。
(二)农业机械审核
1.机主将拟报废的农业机械交售给回收企业或村级代收。
2.回收企业核对机主和拟报废的农业机械信息,拍摄机主与整机合影照片,拍摄并拓印机架号,拍摄整机铭牌等照片,喷涂放大标识,对其真实性和唯一性负责。
3.农业农村部门接到申请后应尽快组织人员到报废现场开展现场核验工作。
(三)农业机械拆解
核验完毕的机具,回收企业要对农业机械主要部件进行破坏性处理,拆解全程要录像监控,要提供人机合影、拆前、拆中、拆后4张照片,拆后的照片要有主要部件拆后的状况。农业农村部门要对农业机械拆解实行严格监管,定期到现场查验及调取查看监控录像。在确认农业机械按规定拆解完成后,核验人员在《确认表》(附件3)上签字盖章,如拆解的是牌照管理机具,在系统中同时进行注销。
(四)兑付补贴
回收企业将《确认表》和相关资料返还到当地农业农村部门审核,相关资料审核通过后,在农机购置补贴系统信息公示栏进行公示,公示时间不少于5个工作日。鼓励在乡村或补贴申请点公示栏中同时公开公示信息。
公示无异议后,农业农村部门将农业机械报废补贴相关材料提交财政部门审核,财政部门审核无异议后,按规定向符合要求的机主兑付补贴资金。
(五)登记建档
农业农村部门和回收企业应同时建立拆解档案,拆解档案应当包括铭牌或编号、拆解录像和其它能体现农业机械身份的原始资料、照片、拓印等,拆解档案保存期不少于3年。
七、工作要求
各地要切实加强组织领导,压实工作责任,鼓励采取“一站式”回收等服务,提高工作效率和服务质量。通过政务公开网站公开栏、各类媒体等形式,开展农业机械报废更新补贴政策的宣传和解读。农业农村部门负责补贴申报材料审核、资格确认和公示工作,并指导回收企业做好农业机械回收和拆解工作。财政部门负责补贴资金兑付工作。同时,要强化补贴政策实施监管,严查虚假报补等骗套补贴资金的违规行为,对弄虚作假套取国家补贴资金的企业、个人和农业生产经营组织,参照《黑龙江省农机购置补贴产品违规经营行为处理细则(试行)》的有关规定和原则进行严肃处理。
各县(市、区)依本方案执行,北大荒农垦集团依此制定专项方案,并报省农业农村厅和省财政厅备案。各地要加强实施进度统计分析,并做好绩效管理考核工作。
本方案由省农业农村厅负责解释,自发布之日起实施。本方案印发后原2022年印发的《黑龙江省农业机械报废更新补贴实施方案》(黑农厅联发(2022〕353号)自动废止。
联系电话:0451-82657904、82629925
电子邮箱:hljsnijlzz@163.com
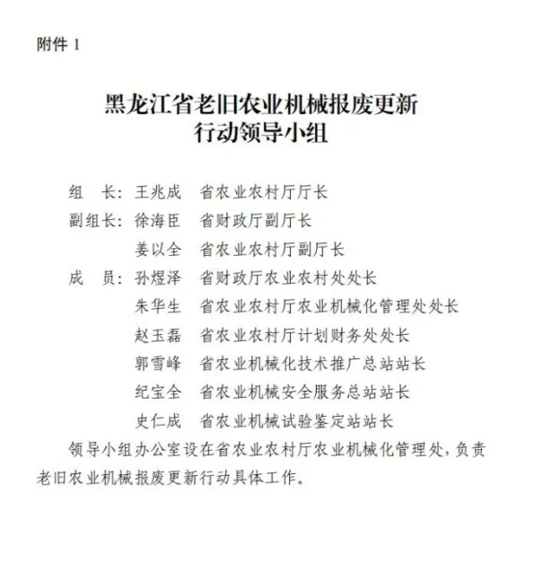
附件:1.黑龙江省老旧农业机械报废更新行动领导小组
2.黑龙江省农业机械报废补贴额一览表
3.农业机械报废确认表
4.报废农业机械来源归属承诺书(参考样式)
5.提前报废农业机械申请书(参考样式)
6.农业机械报废年限表
7._____县老旧农业机械报废补贴台账(参考样式)







-
扫一扫在手机打开当前页

黑公网安备 23081102000108号