【图文解读】关于佳木斯市郊区2019年健康扶贫政策的政策解读
发布日期:2019-04-10 09:08:25   浏览次数:10332

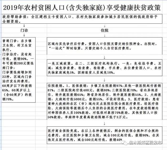
  健康扶贫是一项惠民政策,目的就是为了改善贫困人口的就医问题。我区根据市医保相关政策的调整,为了方便建档立卡贫困人口了解健康扶贫政策,做以简单解读。

  一、政府帮助参保

  全区建档立卡贫困人口、农村失独家庭参加城乡居民医保的钱政府给予全额资助

  二、一免五减政策:在二、三级医疗机构执行

  一免:免收挂号费

  五减:减免诊查费、检查费、检验费、手术费、床位费

  贫困人口、农村失独家庭减免5%,因病致贫人员减免10%

  三、先诊疗后付费:在区域内医疗机构执行

  贫困人口持住院通知书,提供身份证、社会保障卡办理住院手续,无需交纳住院押金,治愈出院结算只交纳个人自费部分。

  四、四重医疗保障

  第一种:基本医保

  普通门诊:在乡镇卫生院、村卫生室执行

  患小病在门诊治疗,没有门槛费,报销90%,一年可报销200元。

  慢性病门诊:

  门诊慢性病增加到22种,区域内门诊治疗发生的费用,60周岁以下的报销65%,60周岁以上(含60周岁)的报销70%。

  住院:

  在本市住院,符合医保的费用,乡镇卫生院报销97%,一级医疗机构报销87%。二级医疗机构报销80%,三级医疗机构报销70%,省内异地居住,转外就医报销65%,跨省异地居住转外就医报销55%,没办理异地居住和转外就医报销45%。

  第二种:大病保险

  贫困人口基本医保报销后,大病起付标准为5000元,大病保险实行二次报销,报销比例为55%,年度大病保险二次报销额度没有封顶。

  第三种:医疗救助

  年救助限额内,特困供养人员100%救助,低保对象70%救助,其他贫困人口50%救助,单病种年度最高救助限额不低于3万元。

  第四种:医疗商业保险

  贫困人口因病住院在经过基本医疗保险、大病保险、医疗救助报销之后,所剩的合规和不合规的总费用,在郊区医院和乡镇卫生院,起付线100元的基础上90%进行报销,在别的定点医疗机构起付线500元的基础上40%进行报销。

  五、看病保险流程

  一站式结算

  住院时应该医保付的钱,患者不用管,出院时,只交医保报销后应该个人交纳的钱。

  就医时需要提供以下材料

  1、患者本人身份证 2、患者本人社会保障卡