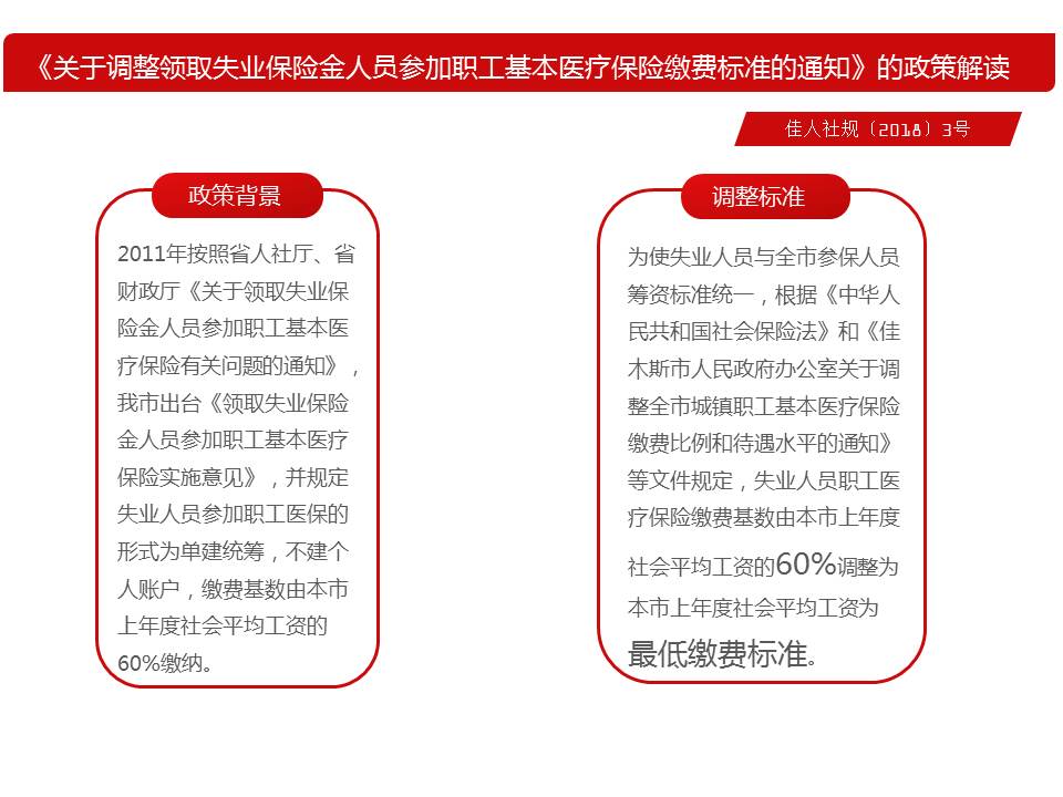
关于《关于调整领取失业保险金人员参加职工基本医疗保险缴费标准的通知》的政策解读
发布日期:2018-03-16 15:26:15   浏览次数:6874